
系统概述
专为三相负载设计的大功率应急电源,具备优异的带载能力和抗冲击性能,能够适应电网波动、谐波干扰等复杂电力环境,输出稳定纯净的正弦波。该电源驱动强劲,支持重载设备直接启动,可为大型动力系统、商业综合体、工业厂房等关键场所提供持续可靠的电力保障。
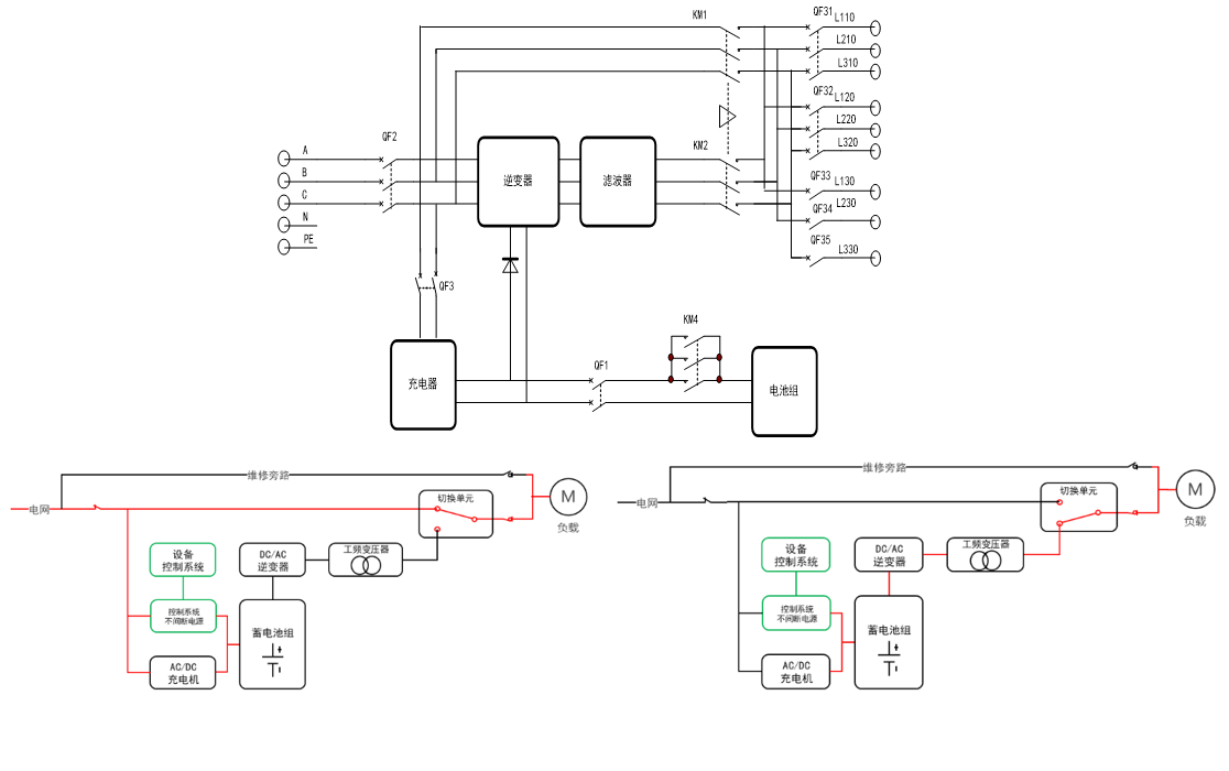
工作原理

在电网运行正常时,工业负载由电网电源经切换单元直接供电,同时充电机为应急电源蓄电池组充电,此时逆变器处于备用状态。
一旦控制系统检测到电网异常(如主电源断电、电压波动或频率异常),切换单元将迅速切换到备用模式,逆变器随即启动,由蓄电池组放电,确保持续为负载供电。
技术参数

